导航
首页
组织机构
部门简介
岗位分工
师德师风
政策制度
岗位聘任
人员录用
培养培训
考核评优
188bet体育注册
1188金宝搏
188博金宝官网下载
188宝金博app
188bet体育登录体育注册
188bet体育官网
人才招聘
服务指南
188bet金博宝app下载
办理在职证明
校内人员调动流程
教师周转房办理
聘用合同查询
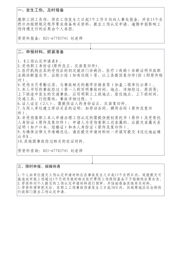
工伤申请
188bet金博宝备
探亲路费报销
困难补助
收入证明办理
因私出境
下载专区
学校首页
监督平台
工伤申请
服务指南
188bet金博宝app下载
办理在职证明
校内人员调动流程
教师周转房办理
聘用合同查询
工伤申请
188bet金博宝备
探亲路费报销
困难补助
收入证明办理
因私出境
工伤申请
当前位置:
首页
服务指南
工伤申请
返回
原图
/
168金博宝下载